标准制定 邀您参加
乌龙茶、红茶、白茶制茶大师等级评定
团体标准《参编单位》和起草人

全国团体标准信息平台的管理机构是国家标准化管理委员会,该平台作为官方指定的团体标准信息发布与查询平台,由国家标准化管理委员会直接支持建设和管理,旨在提升团体标准的公开性和透明度,促进标准的广泛应用。

为推进中国茶产业标准化规范、建设与管理,为细分中国茶行业制作工艺、生产流程、区域特殊性等不同因索,由北京中科国茶农业科学研究院、中健惠民(厦门)健康科技股份有限公司、六月天(厦门)实业有限公司等单位提出,福建省联合釆购协会、福建海峡经济文化协作交流中心归口,《乌龙茶制茶大师等级评定指南》、《红茶制茶大师等级评定指南》团体标准分别于2025年4月至7月获准立项,福建省联合釆购协会、福建省老字号协会归口,《白茶制茶大师等级评定指南》团体标准于2025年7月同期获准立项。


为全面推进乌龙茶、红茶、白茶制茶大师等级评定标准化的进程,推动不同茶类制作、生产工艺、技术人才标准化管理与等级评定,将面向全国茶行业、研究机构、学术团体、优秀茶企、业界代表征集《参编单位》和起草人。


具体事项如下:
一、征集时间与进展计划:
2025年8月开始征集,2026年3月前完成起草、评议、论证与发布。
二、参与起草(参编)单位条件:
1、国内有效主体法人《营业执照》、有资质企业;
2、国内各级相关社团、研究机构、学术专家等;
3、茶行业各级非遗传承人、文化使者、优秀企业家;
4、国内茶相关产业知名品牌、优秀企业及杰出代表。
三、起草(参编)单位好利:
1、政府推行、权威发布;
2、享有各级政府扶持与鼓励支持政策;
3、标准制定参与者,荣誉授予,享有发语权;
4、享有知识产权,企业品牌升级,实力践行;
5、享有评定职称加分,企业顶级背书,赋能产品。
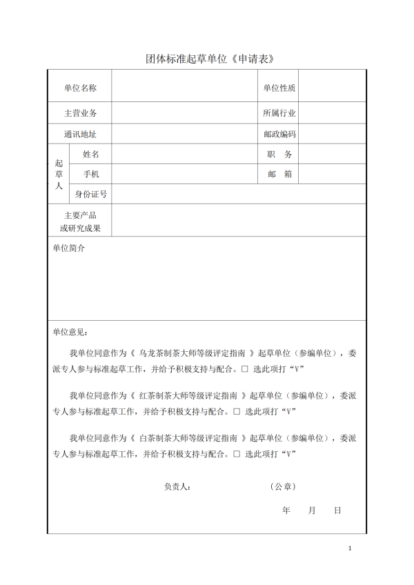
四、起草(参编)单位《申请表》另附件

五、咨询电话:
0592-5182757
15805929846(微信同号)卢先生
